You are given the root of a binary search tree and an array queries of size n consisting of positive integers.
Find a 2D array answer of size n where answer[i] = [mini, maxi]:
miniis the largest value in the tree that is smaller than or equal toqueries[i]. If a such value does not exist, add-1instead.maxiis the smallest value in the tree that is greater than or equal toqueries[i]. If a such value does not exist, add-1instead.
Return the array answer.
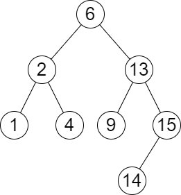
Example 1:
Input: root = [6,2,13,1,4,9,15,null,null,null,null,null,null,14], queries = [2,5,16] Output: [[2,2],[4,6],[15,-1]] Explanation: We answer the queries in the following way: - The largest number that is smaller or equal than 2 in the tree is 2, and the smallest number that is greater or equal than 2 is still 2. So the answer for the first query is [2,2]. - The largest number that is smaller or equal than 5 in the tree is 4, and the smallest number that is greater or equal than 5 is 6. So the answer for the second query is [4,6]. - The largest number that is smaller or equal than 16 in the tree is 15, and the smallest number that is greater or equal than 16 does not exist. So the answer for the third query is [15,-1].
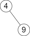
Example 2:
Input: root = [4,null,9], queries = [3] Output: [[-1,4]] Explanation: The largest number that is smaller or equal to 3 in the tree does not exist, and the smallest number that is greater or equal to 3 is 4. So the answer for the query is [-1,4].
Constraints:
- The number of nodes in the tree is in the range
[2, 105]. 1 <= Node.val <= 106n == queries.length1 <= n <= 1051 <= queries[i] <= 106
Companies: Google
Related Topics:
Array, Binary Search, Tree, Depth-First Search, Binary Tree
Similar Questions:
- Closest Binary Search Tree Value (Easy)
- Closest Binary Search Tree Value II (Hard)
- Search in a Binary Search Tree (Easy)
// OJ: https://leetcode.com/problems/closest-nodes-queries-in-a-binary-search-tree
// Author: github.com/lzl124631x
// Time: O(QlogQ + N)
// Space: O(Q + H)
class Solution {
public:
vector<vector<int>> closestNodes(TreeNode* root, vector<int>& Q) {
int N = Q.size(), i = 0, prev = -1;
vector<int> id(N);
iota(begin(id), end(id), 0);
sort(begin(id), end(id), [&](int a, int b) { return Q[a] < Q[b]; });
vector<vector<int>> ans(N);
stack<TreeNode*> s;
while ((root || s.size()) && i < N) {
while (root) {
s.push(root);
root = root->left;
}
root = s.top();
s.pop();
for (; i < N && Q[id[i]] <= root->val; ++i) {
ans[id[i]] = {Q[id[i]] == root->val ? root->val : prev, root->val};
}
prev = root->val;
root = root->right;
}
for (; i < N; ++i) ans[id[i]] = {prev, -1};
return ans;
}
};
